为您提供企业级互联芯片解决方案

带中断和复位功能的4通道I2C和SMBus转换开关
4选1双向转换开关,I2C/SMBus兼容
支持0至400kHz总线频率
4个低有效中断、低复位输入、低有效中断输出
支持1.8V、2.5V、3.3V和5V电平电压相互转换
工作温度:-40℃~85℃
封装:TSSOP20
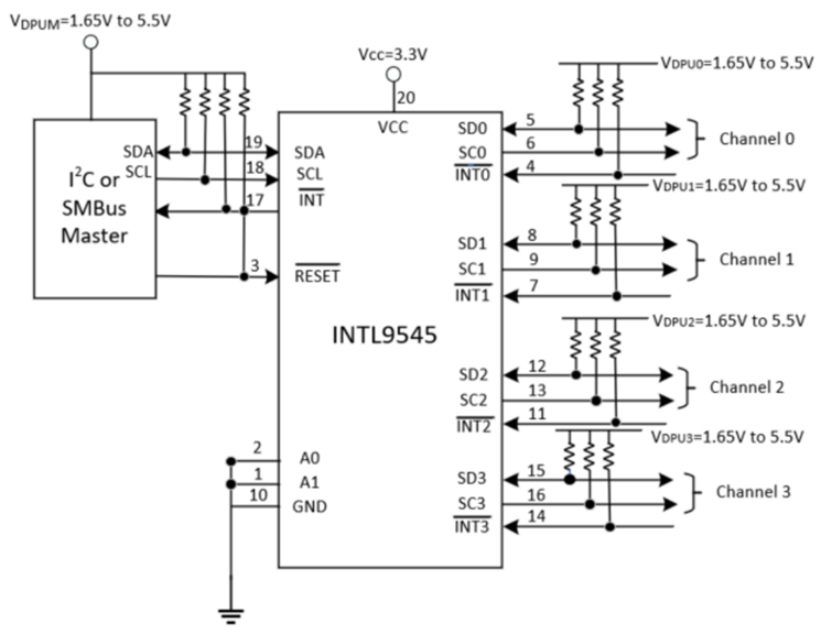
INTL9545是一款由I2C总线控制带中断和复位功能的4路双向转换开关。SCL/SDA上行对扩展到4个下行对或者通道。支持低电平有效复位(RESET)输入,可使一个下行I2C总线长时间处于低电平状态时恢复。将RESET下拉为低电平会使I2C状态机复位,并且使所有通道取消选中,这一功能与内部上电复位功能的作用一样。

应用框图
服务器
存储阵列
交换机
路由器
Copyright © 2019-2026 成都350vip8888新葡的京电子科技股份有限公司 版权所有 备案编号: 蜀ICP备2022009451号 川公网安备 51019002004893号


